We Help B2B Founders Build a Done-For-You Linkedin + Twitter Distribution Funnel That Gets You 8-15 Qualified Inbound Client Meetings Every Month Without Relying On Referrals Or Paid Ads.
Not templates. Not AI generated posts. Proper customer research, lead magnets, and a content strategy built specifically around your buyers and your offer.
The New Opportunity
Every founder is trying to crack distribution. They're debating whether to start a podcast, wondering if doing the latest viral trend on TikTok is worth the effort.
Meanwhile, LinkedIn is sitting right there wildly underutilized and practically begging founders to use it. Eventually, this channel will be saturated like everything else. But for now, for the willing founder, we believe there are customers to be had.
The audience is already there, pre qualified. Every other social media fight is a slugfest between political takes, culture war brainrot, an algorithm that changes weekly, while you’re earnestly posting about your latest feature. In contrast, LinkedIn’s feed is overwhelmingly professional. The people scrolling it are decision makers, investors, hiring managers, and operators looking for “work” content. If you’re selling to businesses or raising money, your buyers are literally browsing between meetings.
The algorithm is generous. LinkedIn’s distribution is still in growth mode. A post from a 7,000 follower account can get 850 likes and 184 comments that's what happened when Salar Shahini of Sweatpals announced his team’s $12M raise. That's a 12%+ engagement rate! The platform actively rewards original posts, especially from personal accounts (not company pages).
Stop Posting. Start Converting.
I help founders build a LinkedIn + Twitter Distribution Funnel that generates actual revenue. We handle strategy, research, and architecture you just handle the calls.
This is for you if
You're a B2B saas/agency founder whose growth depends entirely on who happens to refer you this month. You have no system for generating clients on demand.
You't need another marketing tactic that sounds good on paper. You need a repeatable pipeline that puts qualified buyers in front of you every single month.
If Any of This Hits Home
- You're surviving on referrals and word of mouth but have zero control over when the next client shows up
- You have no predictable client pipeline and every month feels like starting from scratch
- You've tried posting on LinkedIn a few times but got no engagement, no leads, and gave up
- You don't have the time or expertise to figure out a content strategy that actually brings in clients
- You want qualified client meetings, not followers and likes that do nothing for your revenue
- You're tired of cold outreach that burns hours and goes nowhere while competitors seem to attract clients effortlessly
What Our Clients Are Saying
Real impact across industries, from B2B consulting to high-growth SaaS.

"After working unsuccessfully with other business development agencies, Davro flipped my LinkedIn strategy on its head. Their unique approach to LinkedIn has been beyond effective for building a pipeline of qualified leads."
Hank Bockus
President at Bockus Consulting

"Davro has been great to work with. The team is very competent and professional, but most importantly, they've driven real revenue results in a short amount of time. Already more than paying their freight."
Jason Downie
CEO, US at Making Science

"I already knew LinkedIn worked, I just needed professionals to run it consistently. Everything with Davro felt like a green flag. They're extremely organized, and the process just works."
Jonathan Adly
Founder & CEO at TJM Labs

"Over the past 30 days, I've sold out 4 of my events with leads directly attributed to Davro via LinkedIn. I have even had to expand the number of spots at some events to make space for new leads coming in!"
Joya Dass
Founder at Women's Leadership Lab
Client Case Studies
Every result below is from a B2B founder who built a content engine that fills their pipeline on autopilot.
Stop Leaving Money on the Table
Before Davro
- 100% dependent on referrals with zero control over when the next client appears
- Revenue swings wildly from month to month because there's no predictable pipeline
- Cold outreach burning hours every week with almost nothing to show for it
- LinkedIn posts that get a handful of likes from colleagues but zero client conversations
- Watching competitors build authority and attract inbound leads while you stay invisible
After Davro
- 8 to 15 qualified inbound client meetings landing on your calendar every single month
- Content that attracts exactly the right buyers because it's built around their specific problems
- A lead magnet pulling in high intent prospects who are already considering hiring someone like you
- Growing authority in your niche so prospects trust you before the first conversation even starts
- A client pipeline that runs without you having to chase, pitch, or cold message anyone
The Process
How We Work
From research to qualified meetings in 6 steps. You stay focused on your business while we build the pipeline.
Business and Market Audit
We start by understanding your business inside out. Your offer, your ideal client, your competitive landscape, and what has and hasn't worked for you before. Nothing gets written until we know exactly who we're targeting and why they buy.
Ideal Customer and Niche Research
We go deep on your buyers. What problems keep them up at night, what content they actually engage with, what language they use, and where they spend time online. This research is the foundation of every piece of content we create.
Content Strategy and Lead Magnet Creation
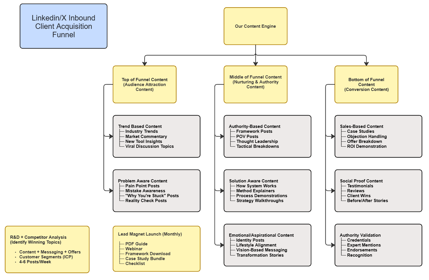
We build a full content strategy designed to attract your exact buyer and move them toward a conversation. We also create lead magnets like guides, frameworks, and tools that capture high intent prospects and pull them into your pipeline.
Ghostwriting and Profile Management
We write every post, optimize your profile, and manage your presence across LinkedIn and Twitter. This is not AI generated content. It is properly researched, strategically structured writing built around your specific offer and buyer.
Distribution and Optimization
We handle posting schedules, engagement strategy, and audience growth tactics. Every week we analyze what's working and refine the approach so your content consistently reaches the people who are most likely to become clients.
Pipeline Review and Scaling
We track every lead, every conversation, and every meeting that comes from your content. Monthly reviews cover what's driving results, what needs to change, and how we scale what's working to get you more qualified meetings.
Here's What You Get
A complete LinkedIn and Twitter distribution system built, managed, and optimized entirely on your behalf to generate qualified client meetings.
Deep market and customer research tailored to your niche
We study your buyers, your competitors, and what content is already working in your space. Every strategy decision is backed by research, not assumptions. This is what separates content that generates meetings from content that generates crickets.
A full content strategy built around your offer and your buyer
We map out exactly what to post, when to post it, and how every piece connects to getting you client meetings. No random posting. Every piece of content has a job to do in your pipeline.
Ghostwritten LinkedIn and Twitter posts published on your behalf
Properly researched, strategically structured, human quality content written in your voice. Not AI slop, not generic templates. Posts designed to attract the exact type of buyer you want to work with.
Lead magnet creation that captures high intent prospects
We build guides, frameworks, and tools that your ideal client actually wants. These assets pull prospects into your pipeline and start conversations with people who are already considering hiring someone like you.
Full LinkedIn and Twitter profile optimization
Your profile is the first thing a potential client sees. We optimize every element, from your headline to your featured section, so that when the right person lands on your profile they immediately understand why they should talk to you.
End to end distribution and engagement management
We handle posting schedules, comment engagement, and strategic networking so your content reaches the right people consistently. You never have to think about when or how to post.
Performance tracking tied directly to client meetings
We track the metrics that matter: leads generated, conversations started, and meetings booked. Not vanity numbers. You get clear visibility into what's working and what revenue your content is driving.
Monthly strategy review and optimization
Every month we review what content drove results, which lead magnets are converting, and where we need to adjust. The strategy evolves with your market so your pipeline keeps getting stronger over time.
Blogs
Ready to Build Your LinkedIn Engine?
Book a 15-minute strategy call below to see if we can help you scale your agency through organic distribution.





